智慧云平台
|
OA平台
|
登陆
网站首页
学校概况
学校简介
办学宗旨
学校机构
工作职责
学校荣誉
学校大事记
校务公开
周工作计划
政策法规
重要公示
规章制度
每周菜谱
师德师风建设
校园文化建设
校园新闻
德育天地
制度计划
队伍建设
德育新时空
杏果成长园
思政圆桌派
教学管理
课程管理
课堂教学
教学衔接
评价制度
校本研修
语言文字
幸福团队
科研之窗
科研制度
计划总结
科研通知
科研动态
理论学习
课题管理
教工之家
党群工作
工会工作
退教与关心下一代
师生风采
名师风采
教师荣誉
学生荣誉
幸福书苑
场馆介绍
通知公告
新书推荐
读书活动
博采文苑
网站首页
>
科研之窗
>
课题管理
>
太仓市教育科学“十四五”规划专项课题《多元智能视角下小学数学融合教育教学的实践研究》
>
学期汇报
>
正文
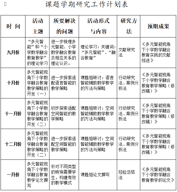
《多元智能视角下小学数学融合教育教学的实践研究》2025-2026第一学期 工作计划表
作者: 时间:2025-09-28 点击数:
附件【
2025.09课题学期研究工作计划表 多元智能视角下小学数学融合教育教学的实践研究.docx
】已下载
次
下一篇:
《多元智能视角下小学数学融合教育教学的实践研究》工作计划表
Copyright @ 2022 太仓科教新城南郊小学版权所有
地址:太仓市科教新城常丰路66号 联系电话:(0512)53405437 邮编:215400